How might we streamline the end user experience and help increase admissions?

  • Project: Gecko Portal
  • Role: Design lead
  • Duration: 3 months
  • Goal: The Gecko Portal was developed to unify Gecko’s fragmented products into one cohesive platform. The portal’s primary goal was to enhance student engagement and streamline the application process for universities by offering personalised content and a seamless user experience throughout the student lifecycle — from prospect to alumni.
The finalised Gecko Portal landing page. This can be fully customised by customers to meet their own needs and aims.

So, what's the problem? The research and discovery phase

At Gecko, we continually engage our customers - we believe talking and more importantly, listening, is the key to discovering the pain points our customers face. We typically engage with university staff, particularly those involved in student engagement and enrollment.

This project was initiated in response to the fragmented nature of Gecko’s product suite. A recurring theme occuring during our regular user interviews was that Universities using Gecko’s tools faced challenges due to the lack of integration, leading to inefficiencies and a disjointed user experience, all of which culminates in a prospect becoming frustrated and potentially abandoning their application.

This made our goal fairly simple - create a unified product (the Portal), bringing together all of Gecko's functionality, that could dynamically adjust to a student’s stage in the application process, offering personalised content and interactions to drive engagement.

And while we are at it, we can look to solve other problems faced with our product suite such as authentication. In particular with our live chat product - we are often hamstrung by the fact it isn't authenticated and we can't do more clever, personalised conversations via AI. With the Portal, we can solve this overnight. Free wins are great, right?

Key stakeholders, including our Product Manager, Head of Customer Success, and our CEO, were involved in defining the project’s scope. We aligned on the need for a modular, flexible platform that could be easily adapted by university marketing teams to meet their unique requirements.

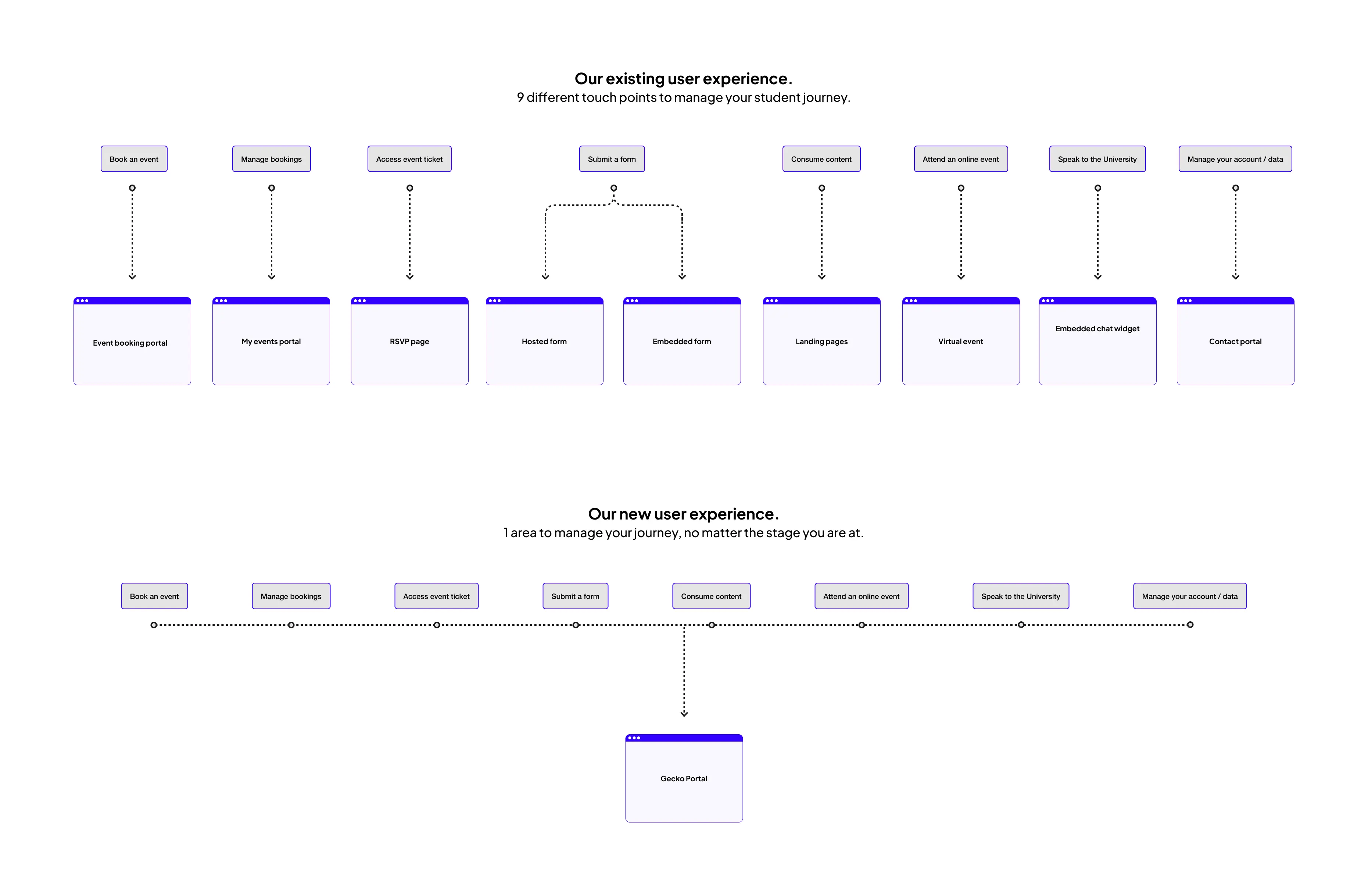
Previous user experience v Portal user experience. So many different URL's for an end user to navigate, not an ideal user experience.

Ok, so what next? The ideation phase

The ideation phase involved collaborative brainstorming sessions with the product manager, engineers, and other key stakeholders. We explored various ways to integrate personalised content, dynamic menus, and flexible page-building capabilities into the portal. Loaded with information gleened from our conversations with our customers, I facilitated these sessions by guiding the team through different scenarios that students might encounter during their university journey. Whiteboard sessions in Miro would provide the backbone.

I translated the ideas from our brainstorming sessions into low-fidelity wireframes (yes, I reverted back to pen and paper, weird I know!). These wireframes focused on key functionalities:

  • Personalised content delivery: The portal was designed to offer content that changes based on the user’s stage in the application process. For example, a prospect might see videos and registration forms, while an applicant might attend virtual events, receive invitations to follow-up events or tasks specific to their application. All of this utilising existing Gecko functionality.
  • Interactive, personalised menu: The menu adapts to the user’s progress, providing relevant options and tools at each stage, from prospect to alumni. We needed a way for staff to quickly and easily build out the menu.
Initial sketeches of the Portal, the outcome of the brainstorming session (yes, I have very bad handwritting). One of the focuses was how can we serve our virtual events offering inside the Portal.

Make it...'pop' The design and iteration phase

The next stage in the process involved me developing high-fidelity prototypes in Figma that brought the wireframes to life. The prototypes showcased the personalised content delivery system - because this was a new product, we were conscious of focusing on the end user experience (the student), and allowing our customers to visualise how they would build their own portal. We felt that it was less important to dive into the setup phase for now.

The design maintained a clean, modern aesthetic, which gives a blank canvas to allow the University to apply their own brand elements, all while ensuring an intuitive user experience.

We validated these early concepts through user testing sessions with select university administrators. The feedback was overwhelmingly positive, particularly regarding the personalised content and dynamic menu features. However, there were requests for more flexibility in creating landing pages and for the addition of a task management feature. These insights informed further iterations.

As we moved toward implementation, I worked closely with the development team to ensure that the designs were feasible within the given technical constraints. A significant challenge arose with the landing page module, where our initial designs proved too complex for the existing CMS-lite functionality. Given the tight timeline, we decided to scale back the landing page builder for version 1, opting to revisit it in future iterations. The decision to explore AI-assisted page creation was noted as a potential enhancement for later versions.

A typical journey for a prospective student. Touch points are light at this stage however personalised content really help with engagement.

Final thoughts Outcome, reflection and takeaways

Outcome

As this is a new offering, we don't have the data to determine the overall success our customers achieve by utilising the Portal. However, we have had some very exciting numbers in terms of interest and uptake.

  • Over 40% of customers booked a demo of the Portal
  • 4 customers purchased within first month of launch

One piece of qualitive feedback received from one of the demos stood out most, and sums up our aims for the Portal nicely...

"The portal is going to be a game changer for us. It’ll allow us to utilise the entire Gecko suite of products while serving content specific to our students and prospective students."

Reflection

This project underscored the importance of balancing innovation with practicality. The decision to scale back the landing page builder for the initial release was challenging but necessary to meet business deadlines. This experience reinforced the value of iterative design and the need for continuous user feedback. Additionally, the insights gained from our client road trips were invaluable, leading to the introduction of the task management feature, which significantly enhanced the portal’s utility.

Takeaways

The main takeaways from the project were:

  • The Gecko Portal project highlighted my ability to design and deliver a complex, multi-functional platform that meets both user needs and business objectives.
  • The complexities of this project also bolstered my confidence in making informed design decisions. Whether it was scaling back features to meet deadlines or incorporating last-minute feedback, I learned to trust my process and rely on the collaborative strength of the team to deliver a successful product.
  • In hindsight, I would advocate for even earlier involvement of end-users in the design process. Engaging them during the ideation phase could have provided additional insights that might have further refined our initial concepts, potentially avoiding some of the late-stage adjustments we had to make.

I'm excited to see what comes next for the Portal!

Our virtual events offering embedded directly into the Portal. No need to navigate to different screens and with picture in picture, you can consume other relevant information while you watch.